Using Stage-Level Resource Adjustment to Avoid OOM(Experimental)

Overview

One major advantage of Apache Gluten is its ability to significantly reduce memory requirements per executor—potentially by up to half—when entire stages are offloaded to the native engine. This engine primarily relies on off-heap memory with minimal on-heap usage. However, when stages contain fallback operators that utilize the JVM engine, the on-heap memory size must be increased, leading to even higher memory demands per executor. This challenge has posed significant barriers during the adoption of Apache Gluten.

To address this issue, Apache Gluten introduces a stage-level resource auto-adjustment framework. This feature dynamically optimizes task and executor resource profiles, such as heap and off-heap memory allocation, based on the specific characteristics of each stage, including the presence of fallback operators. Additionally, this framework is designed with future enhancements in mind, allowing for adjustments to accommodate other requirements, such as heavy shuffle workloads(to be supported in the future).

Prerequisites

  1. Enable Adaptive Query Execution (AQE):
    spark.sql.adaptive.enabled=true  
    
  2. Enable Executor Dynamic Allocation:
    spark.dynamicAllocation.enabled=true  
    
  3. Resource Scheduler Compatibility:
    Ensure the underlying cluster resource manager (e.g., YARN, Kubernetes) supports dynamic resource allocation.

Key Configurations

Add the following configurations to your Spark application:

Parameters Description Default
spark.gluten.auto.adjustStageResource.enabled Experimental: If enabled, gluten will try to set the stage resource according to stage execution plan. NOTE: Only works when aqe is enabled at the same time. false
spark.gluten.auto.adjustStageResources.heap.ratio Experimental: Increase executor heap memory when match adjust stage resource rule. 2.0d
spark.gluten.auto.adjustStageResources.fallenNode.ratio.threshold Experimental: Increase executor heap memory when stage contains fallen node count exceeds the total node count ratio. 0.5d

1. Enable Auto-Adjustment

spark.gluten.auto.adjustStageResource.enabled=true  

How It Works

The framework analyzes each stage during query planning and adjusts resource profiles in following scenarios:

Scenario 1: Fallback Operators Exist

If a stage all operator fallback to vanilla Spark operator or fallback operators (e.g., unsupported UDAFs) ratio exceed specified threshold, Gluten will automic increases heap memory allocation to handle the extra load.

Verification

  1. Check Logs:
    Look for driver log entries indicating resource profile adjustments:
    Apply resource profile [RP_ID] for plan [plan node name]  
    
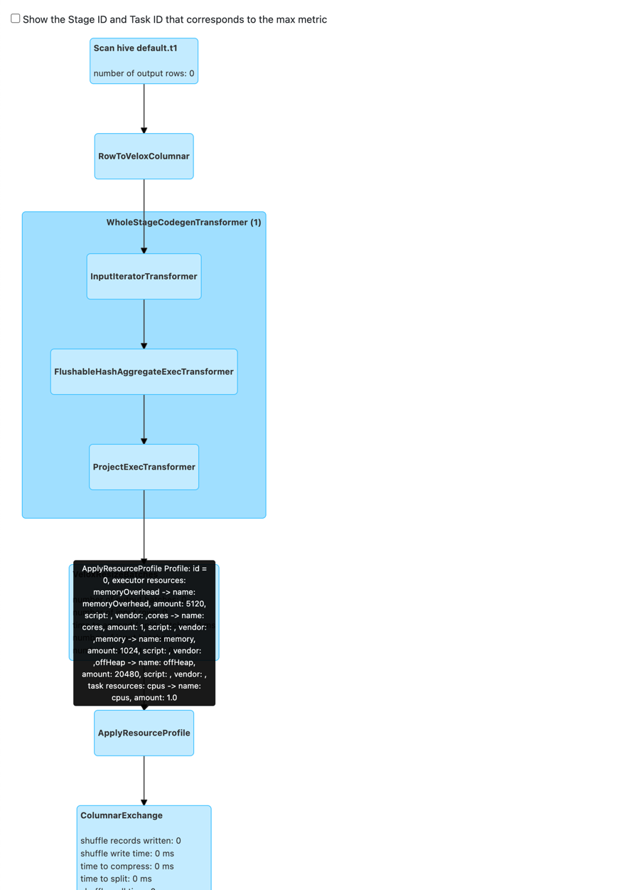
  2. Check SparkUI SQL Tab

There will be a ApplyResourceProfile node in the Query details. SQL_DETAIL And the execution plan will like following with ApplyResourceProfile node inserted.

+- *(3) HashAggregate(keys=[_nondeterministic#37], functions=[count(1)], output=[java_method(java.lang.Integer, signum, c1)#35, count(1)#36L])
            +- AQEShuffleRead coalesced
               +- ShuffleQueryStage 0
                  +- Exchange hashpartitioning(_nondeterministic#37, 5), ENSURE_REQUIREMENTS, [plan_id=607]
                     +- ApplyResourceProfile Profile: id = 0, executor resources: cores -> name: cores, amount: 1, script: , vendor: ,memory -> name: memory, amount: 1024, script: , vendor: ,offHeap -> name: offHeap, amount: 2048, script: , vendor: , task resources: cpus -> name: cpus, amount: 1.0
                        +- *(2) HashAggregate(keys=[_nondeterministic#37], functions=[partial_count(1)], output=[_nondeterministic#37, count#41L])
                           +- Project [java_method(java.lang.Integer, signum, c1#22) AS _nondeterministic#37]
                              +- *(1) ColumnarToRow
                                 +- FileScan parquet default.tmp1[c1#22] Batched: true, DataFilters: [], Format: Parquet

Limitations

• Tested with YARN/Kubernetes; other resource managers may need validation.

For issues or feedback, refer to GLUTEN-8018.


This site uses Just the Docs, a documentation theme for Jekyll.